CPC Definition - Subclass B61C
This place covers:
General design features or items of locomotives and motor railcars, and non-electric features of electric locomotives. Locomotive or motor railcars are vehicles that pulls other vehicles and are provided with a drive unit.
Attention is drawn to the following places, which may be of interest for search:
Vehicles in general |
This place covers:
Improvement of devices of the steam-driven locomotive and motor railcars.
Typical examples are:
- Improvements of steam-driven locomotives to allow better articulation.
- Improvements of the locomotive boiler.
- Improvements of the throttle valves for high pressure steam locomotives.
- Arrangement of locomotive parts to improve visibility of the driver.
Following drawing shows one example:

This place does not cover:
characterised by power transmissions |
Attention is drawn to the following places, which may be of interest for search:
Locomotives with combined steam and other types of engine, e.g. IC engine | |
Engines | |
Steam engine plants | |
Boilers |
This place covers:
General design of locomotives of the electric type, and electric locomotives with battery power.
Following drawing shows an example:

This place does not cover:
characterised by power transmission |
Attention is drawn to the following places, which may be of interest for search:
Electrical features | |
Electric propulsion, e.g. circuits, devices | |
For tramway |
This place covers:
General design and improvements aspects of locomotives with IC (Internal combustion engine) or gas turbine.
Following drawing shows one example:

This place does not cover:
characterised by power transmission |
Attention is drawn to the following places, which may be of interest for search:
Filtering, cooling, or silencing cooling air | |
Engines |
This place covers:
Arrangement or disposition of air intakes for combustion or engine-cooling;
Arrangement or disposition of apparatus for supplying, circulating or filtering of air for combustion or engine-cooling
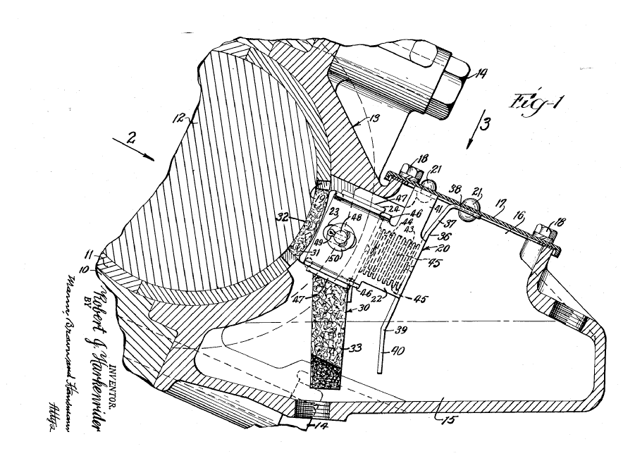
Example (US2666497):
Arrangement of a ventilating and filtering system for a diesel-electric driven locomotive.

Attention is drawn to the following places, which may be of interest for search:
Arrangement or disposition of driving cabins, footplates or engine room |
This place covers:
Locomotives or motor railcars that are not of the steam or electric type or not provided with an IC (internal combustion) engines or gas turbines.
Such locomotives could be:
- Hybrid locomotives with regenerative energy storage system.
- Locomotives comprising a main driving engine and an additional driving engine of a different type.
- Locomotives drived by compressed air.
- Flywheel energy strorage combined with a prime motor.
Attention is drawn to the following places, which may be of interest for search:
Hybrid propulsion systems |
This place covers:
Devices specially adapted for emptying, washing-out or refilling locomotives boilers.
Following drawing shows one example:

This place covers:
Transmission systems of locomotives of the steam or electric type or locomotives provided with an IC
engines or gas turbines. This main-group covers apparatus and methods to determine the transfer of power from the motor unit to the driven wheels. Such apparatus are for example:
- Gear units for locomotives.
- Direct drive electric motor for wheelset.
- Electrohydraulic railway vehicle drive.
- Elastic drive coupling for drive wheel.
Following drawings show two examples:


Attention is drawn to the following places, which may be of interest for search:
Machine elements | |
Combination of mechanical gearing with fluid gearing | |
Motor engine |
This place covers:
Locomotives or motor railcars wherein the tractive effort is not directly applied on normal driving wheels.
Typical examples are:
- Transportation system using magnetic belt propulsion.
Following drawings show two examples:


Attention is drawn to the following places, which may be of interest for search:
Constructions wheels | |
Racks |
This place covers:
Locomotives or motor railcars that are not of the conventional type, thus for special applications.
Typical examples are:
- Locomotives for towing ships.
- Article sorter with self-driving transport base.
Following drawing shows one example:

This place does not cover:
Locomotives or motor railcars characterised by the type of means applying tractive effort | |
Self-propelled scaffold cars, break-down cranes, inspection trolleys | |
General design of track recording vehicles |
This place covers:
All devices and methods to improve the rail-wheel contact of a locomotive or motor railcar.
Typical examples are:
- Devices for spraying antislip material.
- Piston control for sanding systems.
- System preventing a wheel flat.
- Friction control between wheel and rail.
- Magnet coil assembly for increasing the traction.
Following drawing shows one example:

This place does not cover:
Propelling locomotives or motor railcars by special means | |
Wetting or lubricating rails |
This place covers:
Arrangement or disposition of mechanical or electric parts in the locomotive. This main-group includes also methods and systems for controlling the locomotive.
Typical examples are:
- Locomotive engine housing arrangement.
- Radio control systems for locomotives.
- Ventilation grille for railway vehicle engine.
- Comfort improvement of the driver cabin.
- Battery mounting structure, hybrid propulsion.
- Fuel efficiency improvements for locomotives.
Following drawing shows one example:

Attention is drawn to the following places, which may be of interest for search:
Tanks for vehicles | |
Dead-man's devices | |
Remote controlling of the vehicle | |
Installation of electric cables | |
TV systems and cameras | |
Cooling |
This place covers:
- the location as the composition of the driving cabin in the locomotive or motor railcar;
- the construction of floors or steps on the locomotive or motor railcar;
- the design of engine rooms;
- the ventilation of the driving cabin or the engine rooms.
Example (DE20111859U): Arrangement of a driver's stand

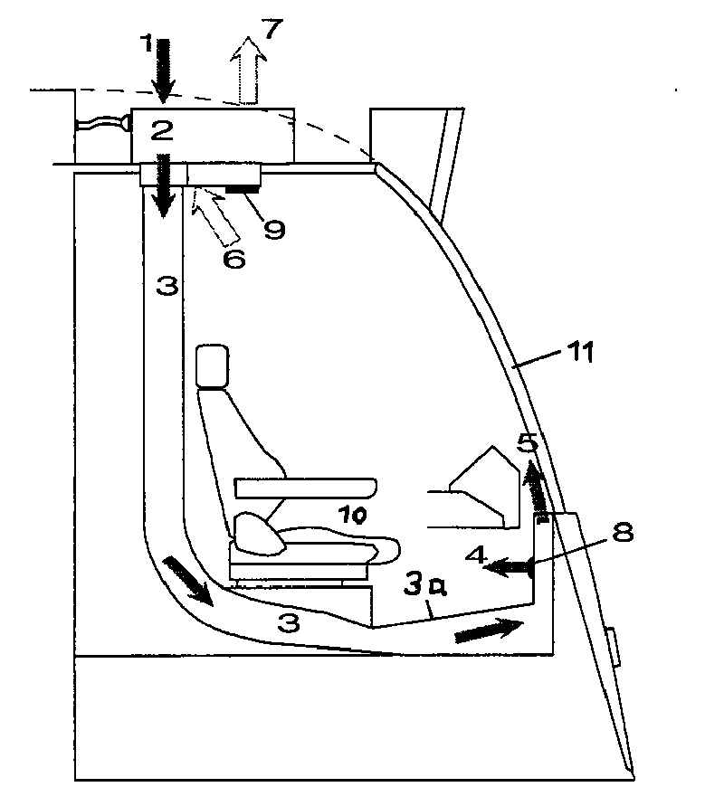
Example (EP0783987): Ventilation of the driver's cabin

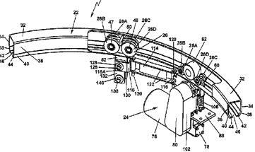
Example (US4067264): Locomotive having doors (24) with access to a footplate (21) along the length of each side of the engine compartment.
This place does not cover:
Driving cabins and accessories |
This place covers:
Lubrication systems specially adapted for rail vehicles
Example (US2738242): Lubricators for traction motor suspension bearings of diesel locomotives.

This place covers:
Remote control of locomotives, e.g. in a switchyard;
Control of multiple remote units by a single control device or by multiple control devices.
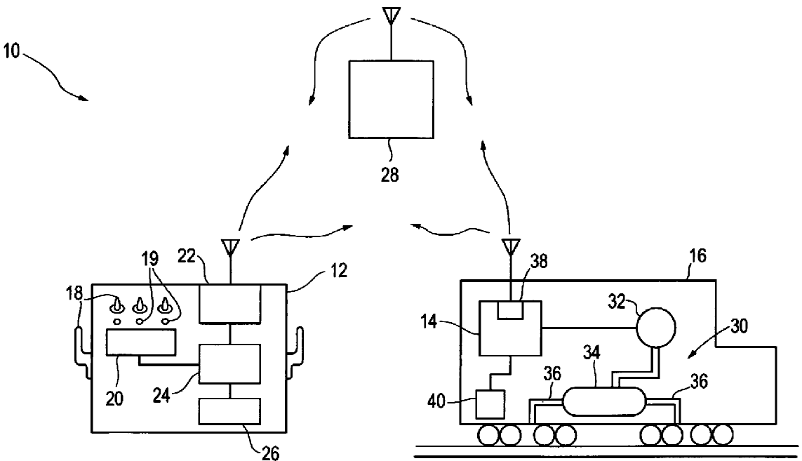
Example (US2005205720): Remotely controlled locomotive in a switchyard using radio transmitting devices for remote control by rail yard personnel.

Example:
Control lever (2) which can be moved to one of several different positions to control the traction and braking unit of the railway.
